IP、CO-IP、Pull-down的区别与应用
发布时间:2025-04-08
浏览次数:33084
作者:东极药物
一、免疫沉淀(IP)免疫沉淀技术是以抗体和抗原之间的专一性作用为基础,用于研究蛋白质相互作用、蛋白质与遗传物质之间相互作用的经典方法,可有效确定两种蛋白质在完整细胞内生理性相互作用,也是用于抗原检测和纯···
一、免疫沉淀(IP)

免疫沉淀技术是以抗体和抗原之间的专一性作用为基础,用于研究蛋白质相互作用、蛋白质与遗传物质之间相互作用的经典方法,可有效确定两种蛋白质在完整细胞内生理性相互作用,也是用于抗原检测和纯化的方法之一。CO-IP、CHIP、RIP等技术由IP演化而来。
【原理】IP利用特定抗体与目标蛋白结合,将其从混合物中沉淀出来,实原理现蛋白的纯化与鉴定。
【作用】富集和检测某单一蛋白。
【应用】主要用于蛋白质-蛋白质相互作用研究,帮助分析蛋白质复合物的组成。IP侧重于研究蛋白质复合物,适用于探究特定蛋白质的结合伙伴以及信号通路的研究。
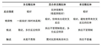
【IP常用抗体优缺点】

二、免疫共沉淀(CO-IP)

免疫共沉淀技术是一种研究两种蛋白在体内是否存在相互作用的有效方法,通过抗体和已知蛋白结合,从而捕获整个已知蛋白复合物,进而研究复合物中与已知蛋白存在相互作用的蛋白。
【原理】CO-IP在IP基础上,通过特定抗体沉淀出与目标蛋白相互作用的蛋白质,揭示蛋白质间的相互关系。
【作用】检测2个蛋白是否在体内。
【应用】可用于构建蛋白质相互作用的网络,发现目标蛋白的结合伙伴。适用于鉴定特定蛋白质的相互作用伙伴,有助于了解蛋白质功能和信号传导。
【优缺点】
优点:
1. 在CO-IP分析中,诱饵蛋白和猎物蛋白是天然构象的。
2. 诱饵蛋白与猎物蛋白的相互作用发生在体内,受外界影响小。
3. 不需要克降和异源表达,如果有抗体,该分析很快。
缺点:
1. 低亲和力或蛋白质间短暂的相互作用可能不会被检测到。
2. 由于不能排除其他蛋白参与的可能,CO-IP的结果不能确定相互作用是直接的还是间接的。
3. 该方法非通用,需要有特定的抗体。
三、融合蛋白沉降试验(Pull-down)

Pull-down是体外检测蛋白相互作用的常用方法,可验证已知蛋白之间的互作,也可用于筛选与已知蛋白互作的未知蛋白。
【原理】使用与标签(如GST标签、His标签和生物素标签)融合的蛋白质固定在亲和树脂上作为诱饵蛋白质。当目标蛋白或细胞裂解液流过时,能够与诱饵蛋白结合的猎物蛋白可以被捕获拉下。洗脱后,使用蛋白质印迹或质谱分析,可以证实预测的相互作用或发现以前未知的相互作用。
【作用】检测两个蛋白在体外是否有直接结合。
【应用】主要有两个方面,一是证实两种已知蛋白之间可能存在的相互作用;二是用于寻找能与已知的蛋白发生相互作用的未知蛋白。
【优缺点】
优点:
1. 能纯化低丰度蛋白质复合物。
2. 常用于体外转录或翻译系统。
缺点:
1. 蛋白质标签的存在可能会影响与内源性复合物的竞争结果
2. 并不能真正反映蛋白质之间的相互作用,因为它们不一定会在体内相遇,所以这并不意味着它们在生理上是结合的。
文章出自:验外实包 想了解更多请关注:http://www.dj-cro.com/













